Architecture Framework for Autonomous Networks

Publication
ITU Focus Group on Autonomous Networks

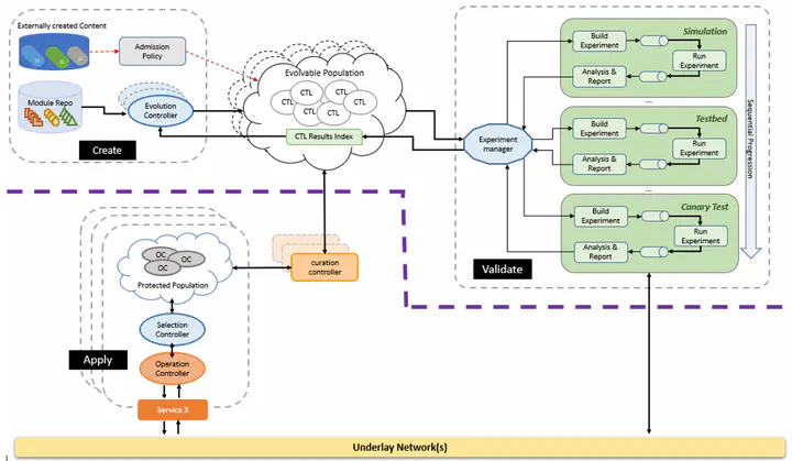
This is a work in progress architectural framework for the design of a system capable of performing autonomous operation or networks systems. This is submitted to the ITU Focus Group on Autonomous Networks as document FGAN-I-098.